Study the given information carefully and answer the given questions. An input-output is given in different steps. Some mathematical operations are do...
Question
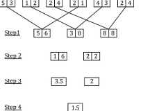
Study the given information carefully and answer the given questions. An input-output is given in different steps. Some mathematical operations are done in each step. No mathematical operation is repeated in next step.
As per the rules followed in the steps given above, find out in each of the following questions the appropriate step for the given input.
Based on the rules followed in the steps above, find the multiplication of the numbers obtained in step II.